近日,365英国上市集团臧剑锋教授领导的先进医疗器械交叉研究团队取得重要突破,开发出一种全新的超声植入式超凝胶传感器(Metagel传感器),为内部组织损伤康复监测提供了柔性、可降解、无线的新方案。相关研究成果以题为《An implantable hydrogel-based phononic crystal for continuous and wireless monitoring of internal tissue strains》,于2025年4月14日在线发表于《Nature Biomedical Engineering》期刊。该传感器完全由柔软的水凝胶材料构成,内部嵌入数百个空气微孔,形成特殊的声子晶体结构。当人体组织发生拉伸或振动时,传感器结构会发生微小变形,进而引起其声带隙频率的改变。通过体外的超声探头即可实时接收并分析回波信号,准确反映体内组织的应变状态,实现无需电池、无金属、无芯片的连续无线监测。英国365上市公司博士田野,杨月莹,唐瀚川为论文共同第一作者,臧剑锋教授、唐瀚川副教授、尹周平教授以及西南大学徐立群教授为共同通讯作者。

图1. 365英国上市集团臧剑锋教授研究团队
近年来,伴随高强度运动、不规律作息及不良饮食习惯的普及,组织损伤和心血管疾病的发病率显著上升。如何实现对人体内部组织状态的连续、精准和无创监测,成为生命健康领域的重大挑战。
本工作提出了一种创新的Metagel传感器,它像是一架植入体内的“水凝胶风琴”:在果冻一样柔软的水凝胶中规则排列的空气孔结构,就像风琴中有序排列的音管。当体内组织发生运动或拉伸时,这架“风琴”会随之变形,改变其声波共鸣的“音调”。体外的超声探头就像聆听的耳朵,能准确捕捉到每一次“音调”的变化,从而实时感知心跳、呼吸、伤口愈合等内部生理活动。无需电池、无需芯片,这架“风琴”悄无声息地演奏着身体的健康旋律,成为了连接医生与体内信号的桥梁。

图2. 可植入“水凝胶风琴”照片
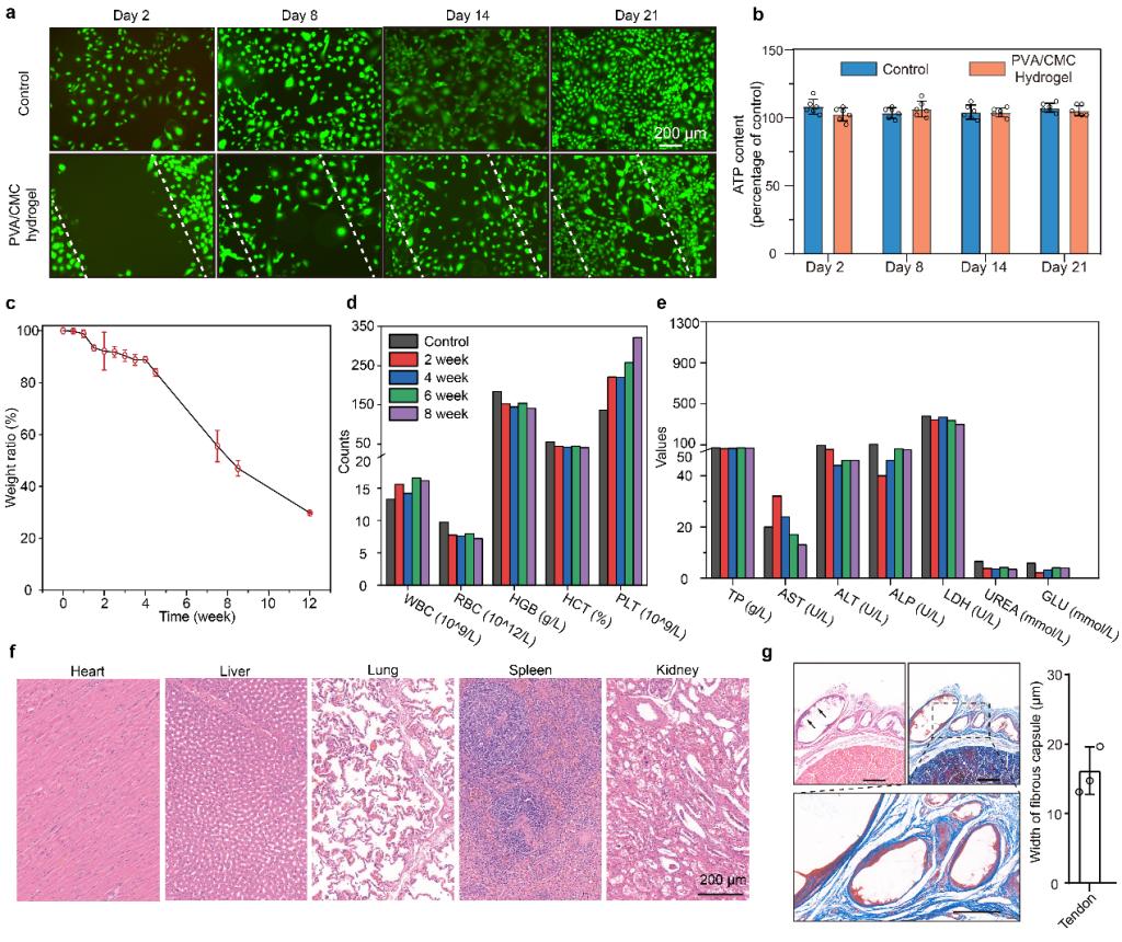
研究团队通过在猪体内进行为期30天的植入实验,成功监测到了肌腱拉伸、呼吸、心跳及伤口愈合等过程,验证了该器件的长期稳定性、生物相容性与可降解性。尤其值得一提的是,研究人员还将生长因子加载于Metagel中,实现了不同愈合速度下的伤口动态监测,展示出其在康复评估、药效评价、慢病管理等方面的广泛应用前景。
论文通讯作者,365英国上市集团臧剑锋教授表示:“这项技术为体内深层伤口的康复监测,提供了一种无创、长期的体内监测方案。或许在不久的将来,患者在接受手术后将无需再频繁地回到医院进行复查,足不出户即可对自身康复状态进行实时监测。”
该成果不仅突破了传统电子植入式器械在材料生物相容性、无线传输和可降解性方面的技术瓶颈,也为今后开发更加柔软、安全、智能的体内传感器提供了全新思路。目前,团队正在与临床机构密切合作,推进该技术在肌腱康复监测、心血管疾病预警、术后康复管理等多领域的转化应用,持续推动健康监测走向柔性化、智能化和个性化。该研究得到国家自然科学基金原创探索计划项目、面上项目,中国博士后科学基金,英国365上市公司交叉研究项目,太湖创新基金的资助支持。

图3. 超凝胶应变传感器的系统设计
柔软可变形的超凝胶传感器仅由水凝胶材料和插入其中的空气孔结构组成,通过外部超声探头检测超凝胶的声学带隙频移来检测应变。

图4. 超凝胶应变传感器的传感机制
超凝胶应变传感器由柔软的水凝胶和插入其中的密封空气孔结构组成,空气孔结构的尺寸和形状与超凝胶的声学带隙相关联。

图5. 超凝胶应变传感器的传感性能
超凝胶应变传感器在无线传感场景中,可以实现对0.3%微小应变的灵敏检测,同时在2000次的循环拉伸中保持了稳定的频移监测。

图6. 在离体动物组织上测试超凝胶传感器的应变传感功能
在离体动物组织上,超凝胶传感器实现了对肌腱拉伸,外部敲击,肌腱损伤,猪皮伤口以及心脏跳动的频率和幅度的无线连续监测。验证了超凝胶应变传感器在生物医学领域广泛的应用场景。

图7. 超凝胶应变传感器的生物相容性/可降解性能
得益于超凝胶传感器的全水凝胶设计,传感器在生物相容性和生物可降解性方面表现出色。超凝胶传感器在植入后12周的时间内可自然降解,无需二次手术进行取出。

图8. 超凝胶传感器在活体巴马猪模型中实现了对肌腱康复的监测,和对呼吸、心跳等重要生理参数的监测功能
超凝胶传感器在植入活体巴马猪一个月的时间里,保持了稳定的肌腱拉伸监测功能。如果将超凝胶传感器植入在活体巴马猪的受损肌腱上,则可以连续无线地监测肌腱的康复情况。另外,超凝胶传感器也可以用于连续无线地监测呼吸、心跳等重要生理活动所产生的机械应变信号。
团队简介
臧剑锋教授于2014年入选国家级青年人才计划并加入英国365上市公司,其专注于医工交叉的基于智能软材料的创新医疗器械研究,研究方向包括柔性电子、植入式器件与磁医用机器人。近年来,取得了一系列代表性的科研成果,提出了面向医疗健康应用的声学软材料理论,提出了自然聆听仿生耳蜗设计原理,开发了血管内机器人化栓塞技术。获湖北省自然科学奖二等奖、国际先进材料学会2023年度科学家奖章,英国皇家化学会会士FRSC,发表Nature, Nature Materials, Nature Biomedical Engineering, Science Robotics, Science Advances, Nature Communications(3篇)等90多篇论文,申请发明专利40余项,授权发明专利30余项。主持国家重点研发计划项目、国家自然科学基金原创探索计划项目等国家或重点企业项目10余项。担任中国工程院院刊《Engineering》青年编委、柔性电子ISFSE 2017/2018、软体机器人SoRo 2019/2020等国际国内会议共同执行主席,受邀国际国内学术会议邀请报告40余次。本课题组欢迎不同背景(尤其是电子、光电、机械,材料,生物医学工程等)的优秀博士生/硕士生/硕士生/本科生申请加入研究团队!同时招聘研究助理及博士后。希望不同背景的我们,能够在团队内碰撞出思维的火花,为了同一个目标努力,一起快乐地做有意思且有意义的科研工作!
原文链接:https://doi.org/10.1038/s41551-025-01374-z